Our company specializes in delivering advanced motion control solutions for industrial automation and high-precision machinery. Founded by an experienced electronic engineer with a strong background in PAC and PLC-based control systems, we design, implement, and commission motion applications that ensure optimal performance and reliability. With deep expertise in Schneider Electric PacDrive and Codesys based systems platforms, we create tailored automation systems using IEC 61131-3 Structured Text, Function Blocks, and ANSI C programming. Our solutions are engineered to enhance productivity, precision, and flexibility across packaging, robotics, and manufacturing environments. We collaborate closely with clients to understand their technical and operational requirements, providing complete support from design to commissioning. Our mission is to integrate smart, efficient, and scalable motion control architectures that empower our partners to achieve next-level automation performance.

• Design, implement, and commission PacDrive Schneider Electric multi-axis control systems • Deliver complex motion solutions • Codesys structured text in PacDrive Schneider Electric • https://iwk.de/

• Design, implement, and commission PacDrive Schneider Electric multi-axis control systems • Deliver complex motion solutions • Codesys structured text in PacDrive Schneider Electric

• Design, implement, and commission PacDrive Schneider Electric multi-axis control systems • Deliver complex motion solutions • Codesys structured text in PacDrive Schneider Electric

Upgrade your automation with our PacDrive M to PacDrive 3 retrofit service. As technology evolves, your production line should too. Our expert team ensures a seamless migration, maximizing performance, reliability, and future scalability. With PacDrive 3, you’ll benefit from faster processing, enhanced motion control, and full integration with modern digital platforms. We handle everything—from assessment and engineering to commissioning and training—minimizing downtime and securing your investment for years to come. Modernize your equipment today and experience smarter, more efficient automation with our trusted retrofit solutions. Future-proof your production—upgrade to PacDrive 3 with confidence.

Our company empowers customers to build consistent and reliable motion applications in the PAC/PLC domain. With our advanced control solutions, engineering expertise, and robust automation platforms, we help streamline motion system design, integration, and performance. From precise motion control to seamless communication between devices, our technologies ensure accuracy, flexibility, and long-term reliability. We partner closely with our clients to optimize productivity, reduce downtime, and deliver scalable motion solutions that meet the highest industry standards

Using advanced electrical designing tools like Autocad electrical, to create electrical control cabinets for our motion applications

The new TwinCAT HMI solution integrates the Human Machine Interface directly into the Microsoft Visual Studio environment. Programming is not required, as the graphic editor handles configuration. The basic architecture facilitates numerous application scenarios—from the local HMI panel solution to multi-client, multi-server and multi-run-time concepts. Individual extensions can be quickly implemented via defined interfaces, and the mix of standard graphic controls and custom design elements enables a high degree of individualization.

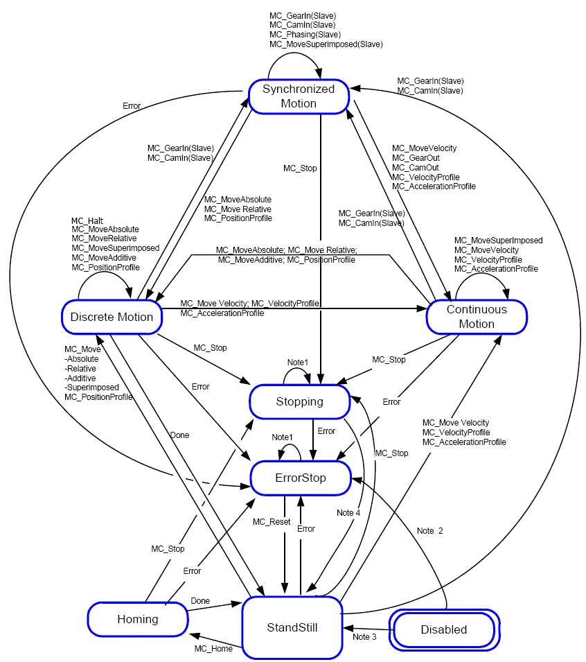
The following diagram normatively defines according to PLCopenClosed the behavior of the axis at a high-level when multiple motion controlClosed function blocks are "simultaneously" activated. This combination of motion profiles is useful in building a more complicated profile or in handling exceptions within a program. In real implementations there can be additional states defined at a lower level. The basic rule is that motion commands are always taken sequentially, even if the PLCClosed has the capability of real parallel processing. These commands act on the state diagram of the axis. The axis is always in one of the defined states (see diagram below). A change of state is reflected immediately when issuing the corresponding motion command (please note that the response time of 'immediately' is system dependent). There are seven states defined: Stand Still HomingClosed Discrete Motion Continuous Motion Synchronized Motion Stopping Error Stop . These sections work well responsively as well!

At Ospack Motion Applications, we specialize in the design and implementation of advanced motion control solutions based on CODESYS, Beckhoff, and Schneider Electric PacDrive platforms. With a deep understanding of industrial automation and real-time control systems, our company develops intelligent, high-performance applications tailored to the needs of modern manufacturing, packaging, and robotics industries. Our engineering expertise covers the complete automation lifecycle — from concept and design to programming, commissioning, and optimization. Using the IEC 61131-3 programming standard, we develop structured and modular code in Structured Text, Function Block Diagrams, and Sequential Function Charts, ensuring clarity, scalability, and long-term maintainability. Within the CODESYS ecosystem, we integrate multi-axis motion, synchronization, and cam profiles for precise control of complex mechanical systems. Our experience with Beckhoff technology, including TwinCAT 3 and EtherCAT communication, allows us to create flexible and deterministic motion architectures that combine servo drive coordination with powerful visualization through TwinCAT HMI. In Schneider Electric PacDrive systems, we deliver comprehensive solutions for packaging and motion-intensive applications. From PacDrive M to PacDrive 3 retrofits, we modernize control systems to achieve higher processing speeds, enhanced diagnostics, and seamless connectivity with Industry 4.0 environments. Ospack Motion Applications provides not just control engineering, but complete motion solutions — integrating hardware, software, and commissioning expertise into efficient, reliable, and future-ready automation systems. Our mission is to empower industrial partners with intelligent motion control that maximizes productivity, precision, and flexibility across all levels of automation.